最新上架
更多- 星海5KPxx/R-6系列TVS二极管:电路保护的可靠卫士
- K8凯发平台MFJ10HR系列合金电阻:高精度低阻场景的全能解决方案
- STM32F407VGT6的完美国产替代——中科芯CKS32F407VGT6在智能电力网关的应用
- 电路保护新突破:槟城电子BMG14D系列压敏复合器件如何守护你的电子设备
- 奥伦德X0L、X01系列高速隔离运放光耦:打开信号传输新起点
- 凯发K8集团CA0612系列排容在汽车电子中有哪些具体应用?
- 基美通用贴片电容C1210C、C1210V、C1210W、C1210X系列介绍
- 可替代STM32F407ZGT6的国产MCU CKS32F407ZGT6在运动控制器中的应用
- 凯发K8集团汽车级高压电阻RV1206BR-07, RV1206DR-07, RV1206FR-07, RV1206FR-13, RV1206JR-07, RV1206JR-13系列选型资料
- 立隆VZT331M系列贴片铝电解电容:高温长寿命与低阻抗特性的工业级解决方案
EPSON芯片:S1S77100射频发射器IC-凯发电子S1S77100选型手册/样品申请/订货价格
凯发电子已经量产的S1S77100正在接受样品预定(需要S1S77100样品的)。这是一种用于无线通信发射器的射频发射器IC,支持部分超高频(UHF)频段。频率可通过串行接口(SPI)控制进行选择,可在300MHz至465MHz或600MHz至930MHz范围内设置。将PLL(锁相环电路)和与凯发电子晶体振荡器匹配好的功率放大器集成在4mmx4mmSQFN封装中,可通过外部有源晶振轻松配置无线传输功能。此外,在PowerDown模式下20nA(典型值)的低电流消耗使这款射频发射器芯片成为智能电表、高尔夫球车遥控器等小型射频发射器的理想选择,客户可以减少在电路设计和评估上花费的时间精力,降低研发周期和成本。

特点:
- 小型封装:24针SQFN 封装 (4 mm x 4 mm) (P-VQFN024-0404-0.50);
- 低功耗:典型值低电流消耗为20nA@在掉电模式下(VDD = 3.0 V,Ta = 25°C);
- 可选频率范围:300-465 MHz(可以按0.25 kHz步幅自行调整频率挡位)或 600-930 MHz(0.49 kHz步长);
- 内置可编程功率放大器:输出功率可以按照-15 dBm ~ 11 dBm步幅调整128档;
- 多信道:支持四个信道调频使用;
- 接口:3线和4线SPI接口支持特殊功能寄存器(SFR);
- 具备PLL失锁故障安全机制:LOL,VCO自动校准错误,UVD欠压检测;
- 通过外置32MHz晶体振荡器,限幅正弦输入,支持窄带无线标准;
- 同步传输:支持同步传输模式;
- 通过CKOUT对时钟输出进行分频;
- 欠压检测(UVD)的可编程电压阈值:4档(1.8V至2.4V);
- 电源电压:1.8 V至3.6 V;
- 工作温度:-40°C至+85°C;
- 环保认证:符合无铅/符合RoHS标准;
S1S77100射频发射器IC原厂规格书/选型手册下载地址:
| 速读版产品规格书 | 完整版选型手册 |
|---|---|
| (211KB) | (1Mb) |
S1S77100价格与样品预定
凯发电子S1S77100已经量产,并正在接受样品预定(您如果需要快速获得S1S77100样品,请马上通过以下方式联系EPSON射频发射器IC代理商索取)
凯发电子射频发射器价格因采购量不同而异,小批量样品价格和整盘价格差距较大。具体请咨询EPSON芯片S1S77100射频发射器代理商-K8凯发·(中国)电子官网在线客服,索取含税价格,并协助您快速获得S1S77100样品。如果您需要选型支持,K8凯发·(中国)电子技术团队将为您快速提高服务。

用途:
无线发射器,适用于家庭安全设备、智能电表、餐厅铃铛、高尔夫球车遥控器等。
内部示意图

封装引脚

额定值表:

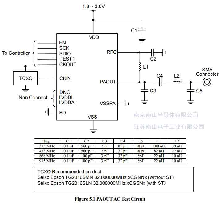
测试电路

1、配合使用的温补晶振型号推荐:
- TG2016SMN 32.000000MHz ECGNN
- TG2016SLN 32.000000MHz ECGSN
以上两颗配套温补晶振参数为2016,32MHz,1.8V,±0.5ppm,-40~+85℃。主要差别是前者无ST,后者有ST引脚。
2、配合使用的电容电感型号推荐:
- 贴片电感:CMI100505V56NKT(0402 56nH 风华贴片电感)
- 贴片电容:CC0402JPNPO9BN102(0402 COG 1nF凯发K8集团MLCC
无线通信功能广泛用于家庭安全设备、智能电表和餐厅呼叫铃等。无线通信设备必须符合适合其特定应用的通信距离和速度的频段无线标准,因此选择满足这些标准要求的射频发射器IC变得越来越重要,此外对功耗更低的更小射频发射器IC的需求也在增长,同时对具有改进设计和更长电池寿命的无线通信设备的需求也在增长。
凯发电子S1S77100射频发射器IC将通过缩小尺寸,降低功耗,完善功能来帮助客户进一步提高其产品的性能,并通过利用其高效、紧凑和精密的技术来节省能源、节省空间并提供卓越的精度和准确度。
凯发电子代理商-K8凯发·(中国)电子简介:
K8凯发·(中国)电子成立于2003年,是K8凯发平台战略A级经销,凯发K8集团及品要品牌签约授权经销商,长晶半导体分立器件金牌代理商。自2014年起代理凯发电子全系列电子元器件,目前是代理凯发电子产品线最全的一家核心代理商之一。K8凯发·(中国)电子于2019年与EPSON原厂合作,在K8凯发·(中国)电子溧阳综合基地投资建设了“凯发电子授权有源晶振”中国烧录中心“,将国内有源晶振批量交付速度提高到1~3t天。2024年,再次携手凯发电子原厂,在溧阳综合基地建设”石英晶体CE测试中心“,为石英晶体谐振器用户提高无源晶振负载电容匹配测试服务。
















